中文版
|
ENGLISH
首页
医院概况
医院简介
领导团队
组织架构
医院文化
医院荣誉
医疗设备
党群建设
党团工作
行风建设
专题活动
就医指南
寻找科室
寻找医生
地理交通
预约挂号
就诊须知
医保服务
健康体检
志愿者服务
新闻中心
新闻动态
医疗技术
媒体报道
通知公告
人才招聘
视频宣传
人医风采
公益宣传
健康教育
健康资讯
疾病预防
用药指导
健康视频
科研教学
科研工作
教学工作
学术活动
医疗集团
集团动态
招采信息
信息公开
患者服务
新闻动态
当前位置:
首页
>
新闻中心
>
新闻动态
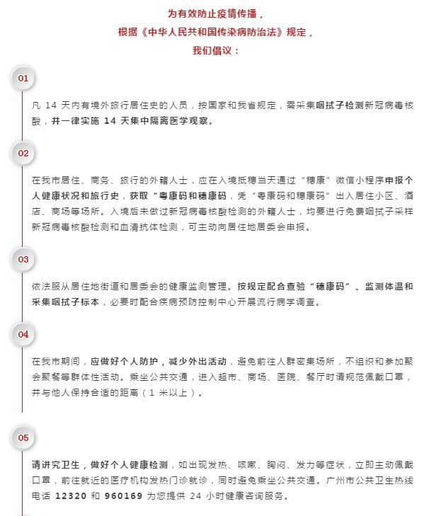
外防输入、内防反弹,花都人医再担重任
发布日期:2020-04-20 作者: 来源: 点击:
上一篇:
【守疫】系列一:医务科——顶住重压精准施策 筑起坚不可摧的防疫线
下一篇:
木棉花开,英雄归来!
友情链接
国家卫生健康委员会
|
中国疾病预防控制中心
|
广东省人民政府
|
广东省卫生健康委员会
|
广州市第一人民医院
|
南方医科大学
|
广州市中医医院